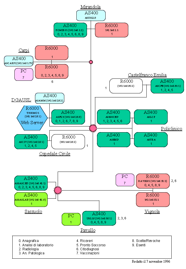
Sistema informativo aziendale