operatori sanitari:     assistenza
  1. la storia
  2. finalità
  3. obiettivi
  4. l'architettura del sistema
  5. il sistema informatico
  6. le funzioni
  7. i primi risultati
  8. il percorso del paziente
La storia

Il processo di informatizzazione delle attività assistenziali del Dipartimento è giunto ormai all'ultima fase: proprio in questi mesi infatti il prototipo viene reingegnerizzato e integrato nel sistema informativo aziendale. Si riassume brevemente il cammino dell'iniziativa, progettata e realizzata all'interno del Dipartimento e si rimanda ai documenti tecnici per gli approfondimenti.
Il 2000 è stato l'anno del brain storming (analisi delle necessità, confronto di idee e ampie discussioni) e del progetto pilota, che ha definito gli obiettivi. Il 2001 è stato l'anno del progetto, con l'intensa attività dei gruppi di lavoro, che hanno prodotto documenti di indirizzo e documenti tecnici (dal Vision Document, gennaio 2001; al Documento dei Requisiti, giugno 2001), con la realizzazione degli impianti tecnologici e della rete informatica; l'installazione del server e le 72 postazioni di lavoro, l'avvio delle nuove procedure, la formazione agli operatori sanitari sono stati conclusi entro l'anno, in tempo per il trasloco nel nuovo edificio. L'anno 2002 è stato l'anno del collaudo: i dati delle attività sono stati memorizzati negli archivi, mentre le procedure venivano limate, riaggiustate e rifatte su richiesta degli operatori; le stazioni di lavoro sono aumentate a 100 con il trasloco dei laboratori.
Ricordando che Il Dipartimento ha riunito tre cliniche diverse, articolate su reparto di degenza, attività di Day Hospital e attività ambulatoriale, che erano organizzate e informatizzate in modo diverso e indipendente, si riportano i punti salienti che evidenziano le dimensioni del progetto e gli aspetti innovativi dell'informatizzazione, premettendo che questi ultimi sono stati accolti dagli oparatori sanitari d'ogni ordine e grado e hanno sostentuto l'avvio delle nuove attività senza creare ulteriori problemi.

I professionisti sanitari avevano già maturato la consapevolezza della necessità di organizzare l'assistenza per processi e avevano individuato l'informatizzazione come dato imprescindibile per realizzare questa nuova forma di approccio alla patologia, cogliendo dell'informatica gli aspetti più innovativi:

  • rendere rapidi i processi costituiti da una sequenza di eventi standardizzabili (facilitazione dei processi predefiniti).
  • monitoraggio automatico dei principali indicatori dei processi assistenziali predefiniti e quindi possibilità di avere dati non solo amministrativi, ma finalmente dati clinici. (A questo proposito si deve ricordare come la scelta di indicatori congrui con dati a supporto di buona qualità è elemento strategico per impostare una buona "governance" clinica e deve essere ricordato come una scelta infelice non sia neutra, ma possa portare ad effetti negativi sulla qualità dell'azione professionale e del processo clinico, orientando a pratiche errate o inefficaci. E' pertanto indispensabile che sempre la componente professionale possa scegliere ed avere sotto controllo questo tipo di dati, conoscendone i limiti e gli ambiti di utilizzo).

    Finalità

    Obiettivi

    L'architettura del sistema

    Il sistema informatico

    Le risorse

    Le risorse sono state fornite dall'Azienda Policlinico, dato che la parte predominante del sistema gestisce le attività assistenziali; l'Ateneo ha messo a disposizione le competenze del personale universitario.

    Le funzioni

    Il sistema informativo dell'Azienda ofre le seguenti funzioni:

  • restituzione referti esami di laboratorio via posta elettronica
  • consultazione referti on-line
  • richiesta farmaci on-line dai reparti
  • consultazione on-line della occupazione letti (aggiornata 2 volte al dì)
  • sito intranet con la documentazione amministrativa ufficiale
  • elenco telefonico on-line Le funzioni realizzate nel nuovo sistema sono articolate in sottosistemi indipendenti ma collegati dal riferimento al paziente.

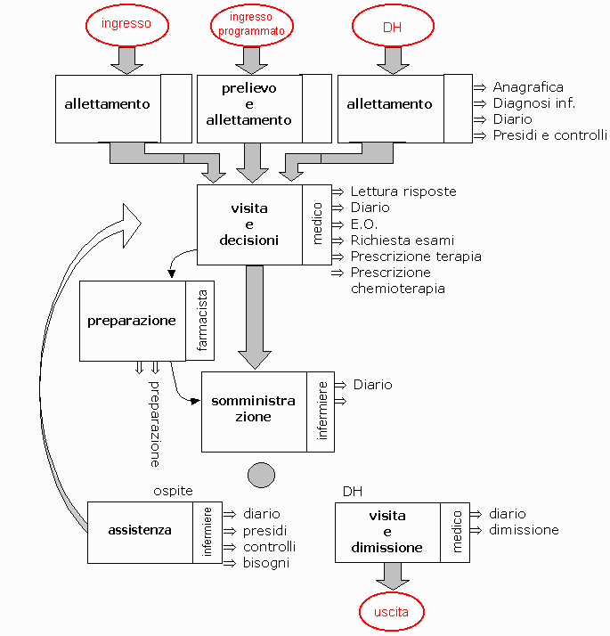
    Il percorso del paziente
    Si compone di un quadro che riassume l'ultima situazione nota: quadro clinico attuale, ricoveri, storia clinica, raccordo anamnestico, di alcune schede mirate: CVC, Pneumologia, Emofilia, Terapia del Dolore, CD34. Raccoglie tutta la documentazione medica: anamnesi, diario medico, verbale di ricovero, condizioni al ricovero, lettere e moduli e quella infermieristica: diario infermieristico, lettere, moduli, anagrafica IP, clinica IP, prestazioni, presidi, controlli e medicazioni, piano di assistenza, grafica e consegne. Comprende anche le funzioni amministrative: Anagrafica, Note, Cambia MD e IP, N. di cartella, ricerca e aggiornamento, lista medici e import-export dati ricoveri.

    La gestione delle risorse
    Il sottosistema consente la prenotazione delle risorse necessarie per espletare le attività: si sceglie l'attività, il sistema mostra le risorse disponibili e l'operatore prenota. Consente ovviamente la visualizzazione della situazione in molti modi differenti, producendo liste per paziente, per medico, per infermiere, per giorno, per settimana di prelievi, ambulatori, letti e poltrone, esami e consulenze richiesti.

    La gestione della terapia
    Questo sottosistema comprende le funzioni di: gestione protocolli terapeutici, assegnazione di un paziente a un protocollo, ordine di somministrazione, ordine di preparazione di un farmaco, situazione della preparazione farmaci, piano giornaliero delle terapie, registrazione di somministrazione, magazzino farmaci in gestione agli infermieri.

    Il controllo del sistema
    Questo sottosistema comprende un cruscotto che consente la visualizzazione sintetica in tempo reale delle attività in corso: pazienti presenti, attività in corso, occupazione delle poltrone e dei letti e la sintesi che consente la visualizzazione globale dei servizi resi, delle attività espletate e delle risorse impegnate dall'inizio del mese, dell'anno, dall'anno zero, per mezzo di report e statistiche a supporto del monitoraggio, dell'autovalutazione e per il livello direzionale

    La gestione del sistema
    Questo sottosistema comprende funzioni amministrative (gestione degli utenti e degli operatori), funzioni di servizio (tabelle e codici, documenti, stile), funzioni di amministratore del sistema (accesso diretto al database, alle variabili, all'anagrafica) e funzioni di import-export della base dati.

    I primi risultati

    Nell'anno 2002 sono stati registrati oltre 13.000 pazienti e 6.700 ricoveri, sono state effettuate oltre 137.000 prenotazioni, sono state scritte oltre 41.000 lettere e 16.000 moduli.
    Il sistema si è dimostrato sufficientemente elastico e adattabile e tutti sono in grado di utilizzarlo per la parte di loro competenza.

    Ma preme sottolineare soprattutto che i pazienti hanno poco sofferto dell'intera operazione. Già dai primi giorni i tempi di attesa sono stati ridotti e comunque non sono mai stati superiori a quelli dei mesi precedenti. Tutto il personale, dal centralinista al coordinatore, è in grado di utilizzare le procedure informatiche.

    Merito naturalmente del personale tutto:

  • i medici, che si sono dovuti cimentare con le nuove procedure informatiche e hanno aumentato le ore di presenza senza nessuna recriminazione;
  • gli infermieri professionali, che hanno affrontato con coraggio e generosità l'approccio con le nuove tecnologie;
  • il coordinatore, che ha messo la sua lungimiranza a servizio di tutti.

    Nell'anno 2003 i pazienti registrati sono saliti a 16.400; le lettere a 65.000 e i moduli a 28.000.
    Per l'anno 2004 è prevista la completa reingegnerizzazione delle procedure, per giungere all'integrazione nel sistema informativo aziendale.

     

    Il percorso del paziente, come previsto nel documento dei requisiti
  • per gli per il pubblico e i pazienti